Patent Details What Ford has in Store for Upcoming Hybrid Mustang
Slideshow: The future 2020 Ford Mustang Hybrid could use V8 and have all-wheel drive!
Mustang gets Electric, Boogie Woogie Woogie
Ford is on its way to offering electrified versions of every model in its lineup. A patent application filed by Ford (discovered by AutoGuide) has revealed details about the future Mustang Hybrid's potential powertrain. Find out what Ford is planning for the 2020 Ford Mustang Hybrid!
Long Live V8
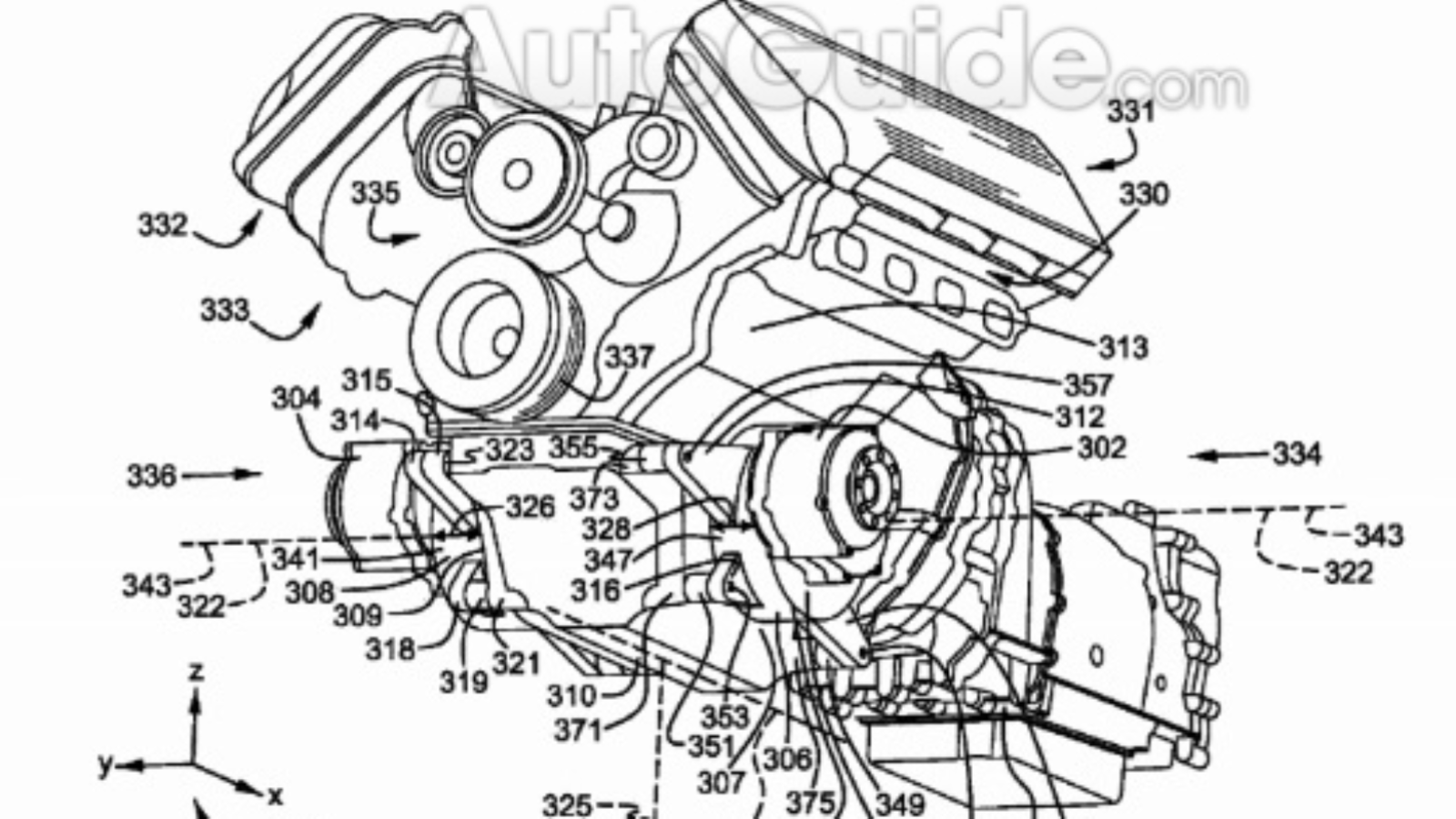
The patent application suggests the hybrid powertrain utilizing a longitudinally-mounted engine in conjunction with electric motors. Figures from the patent show a V8 being utilized, surprisingly not a downsized engine.
>>Join the conversation about the 2020 hybrid Mustang right here in The Mustang Source forum.
Clues From Ford
A recent ad from Ford featuring Brian Cranston showed a futuristic, electric-looking, Mustang with a V8 motor. While there has been no confirmation of what engine will be used in the future Mustang Hybrid, a V8 motor with an electric boost would give Mustang plenty of horsepower and low-end torque to get from 0-60 mph with great haste.
>>Join the conversation about the 2020 hybrid Mustang right here in The Mustang Source forum.
All-Wheel-Drive
For the first time ever, Mustang could feature an all-wheel-drive setup. A summary from the patent states an internal combustion engine would drive the vehicle's rear wheels, while two electric motors would power the front.
>>Join the conversation about the 2020 hybrid Mustang right here in The Mustang Source forum.
Patent Details
The patent goes on to explain that, "the rear-wheel drive system includes an internal combustion engine configured to drive rear wheels of the vehicle, and the front wheel drive system includes a first electric motor and a second electric motor mounted directly to opposing sides of the engine. The first electric motor is coupled to a first reduction gearbox to drive a first front wheel of the vehicle, and the second electric motor is coupled to a second reduction gearbox to drive a second front wheel of the vehicle.”
>>Join the conversation about the 2020 hybrid Mustang right here in The Mustang Source forum.
The Future is Coming
If the Mustang Hybrid is expected to launch in 2020, official details should be coming from Ford soon. While information is scarce, details from this patent app give a pretty good idea of what to expect from the hybrid iteration of Mustang. Enthusiasts will forever love seeing Mustang use a V8, but with electrification on the horizon, its hard not to question if the future Mustang Hybrid using an eight-cylinder workhorse is too good to be true.
>>Join the conversation about the 2020 hybrid Mustang right here in The Mustang Source forum.
And, for information on maintenance and repairs for your Mustang, head on over to our How-Tos at MustangForums.com!
